官方微信
岳阳市第十五中学
网站首页
学校动态
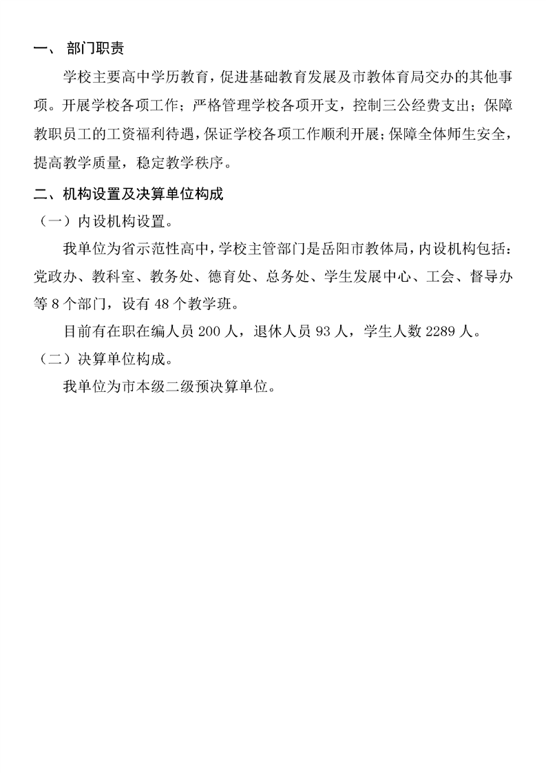
学校概况
党建纪检
德育之窗
团旗飘扬
教学管理
教师发展
教工之家
后勤服务
校庆专栏
书香校园
当前位置:
首页
后勤服务
正文
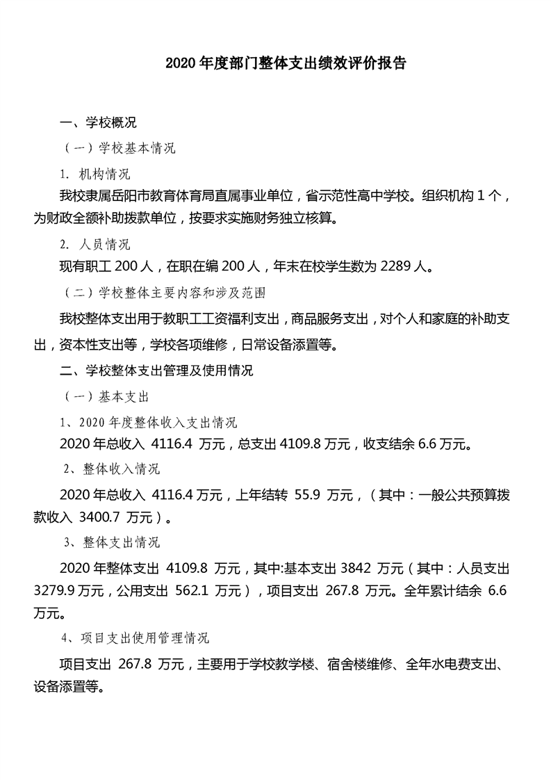
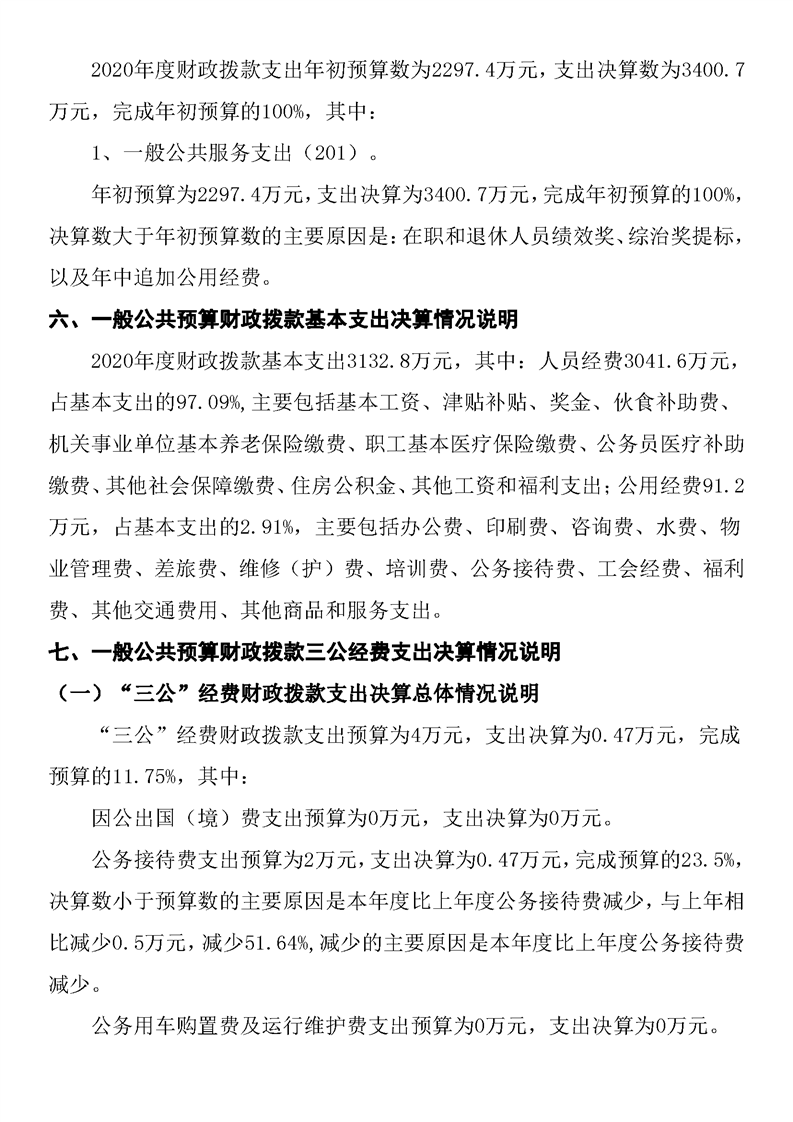
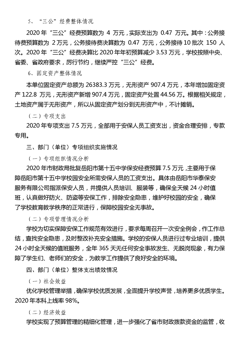
2020年度岳阳市第十五中学部门决算
2021-08-31
16:01
字体: